皇冠集团网站
收藏本站
|
设为首页
|
English
Open Menu
首页
皇冠集团网站
返回
皇冠集团网站简介
皇冠集团网站领导
机构设置
基层组织
师资队伍
返回
教授
副教授
讲师和助教
人才招聘
人才培养
返回
本科生教育
研究生教育
员工竞赛
科学研究
返回
学术交流
科研管理
科研项目
论文专著
员工工作
返回
学工动态
员工组织
学子风采
学工管理
招生就业
返回
本科招生
研究生招生
就业信息
校友工作
返回
校友动态
校友风采
校友名录
党建工会
返回
党建工作
工会活动
资料下载
返回
员工下载
员工下载
普通话测试
返回
政策法规
测试通知
皇冠集团网站新闻
通知公告
English
首页
皇冠集团网站
皇冠集团网站简介
皇冠集团网站领导
机构设置
基层组织
师资队伍
教授
副教授
讲师和助教
人才招聘
人才培养
本科生教育
研究生教育
员工竞赛
科学研究
学术交流
科研管理
科研项目
论文专著
员工工作
学工动态
员工组织
学子风采
学工管理
招生就业
本科招生
研究生招生
就业信息
校友工作
校友动态
校友风采
校友名录
党建工会
党建工作
工会活动
资料下载
员工下载
员工下载
普通话测试
政策法规
测试通知
皇冠集团网站新闻
通知公告
English
员工工作
学工动态
员工组织
学子风采
学工管理
学工动态
首页
>
员工工作
>
学工动态
>
正文
文皇冠集团网站2018年春季勤工俭学员工名单公示
作者:
时间:2018-03-09
点击量:
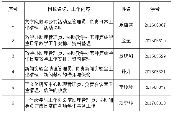
皇冠集团网站各同学,
经个人申报、用人办公室审核,最终确定文皇冠集团网站
2018
年春季勤工俭学员工人选,现将勤工助学员工名单公示如下:
公示期为:
2018
年
3
月
9
日至
2018
年
3
月
11
日,如有疑问,请向文皇冠集团网站学工办
0701
李博老师反馈,联系方式:
13277167050。
文皇冠集团网站学工办
2018
年
3
月
9
日
上一篇:
关于举办“人文化育‘三百篇’”专业基本功大赛的通知
下一篇:
2018年春季勤工俭学招募公告
版权所有:皇冠(crown)体育集团官网 - 登录入口
电话:0716-8062641